智能制造工程技术中心
 首页 | 中心简介 | 新闻动态 | 通知公告 | 科研动态 | 创新创业 | 技术服务 | 科研团队 | 联系我们 
站内搜索:
 今天是:

当前位置: 首页>>新闻动态>>正文

 

创新平台部分新项目研发进度公布
2026-01-01 10:08   审核人:   (点击: )

创新平台部分新项目研发进度公布

智能制造科技创新平台始终坚持服务地方产业,坚持校企合作研发。目前在研项目“超精密夹具研发”“电镀技术研究”“异型模具研究”等项目均在有序进行中。

与企业沟通后,现将部分项目公开部分进行进度公布。

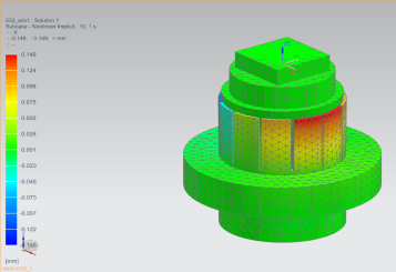
1、超精密夹具研发

项目使用三维建模软件进行产品设计、装配分析、CAE力学分析等,通过数控机床操作与使用方法的教学内容使项目进入课堂,实现了研发与教学、理论与实训、企业与学校的无缝结合。

 

变形分析

 

应力分析

 

样件

2、电镀技术研究

项目查阅大量资料,结合企业实际,设计研究过程、试验方法等,项目已完成正交试验,数据正在分析处理。后续进行活化工艺改进、喷涂工艺设计等工作。

 

 

3、异型模具研究

项目通过材料配比调整、工艺优化、模具设计等方面进行研究。

 

 

 

关闭窗口
 
设为首页  |  加入收藏

智能制造工程技术中心  版权所有